今年会jinnianhuicom
中文
English
旧版入口
下载中心
首页
学院概况
学院简介
现任领导
机构设置
史学月刊
河南省历史学会
开封市历史学会
师资队伍
中国史系
古代史教研室
近现代史教研室
世界史系
世界史教研室
考古文博系
考古文博教研室
校外合作导师
历史学师范教育教研室
历史学师范教育教研室
招生就业
本科生招生
研究生招生
继续教育招生
就业指导
人才培养
本科生教育
专业介绍
培养教育
研究生教育
继续教育
教学科研
教学工作
教学管理
教学研究
质量工程
学科介绍
博硕点介绍
优势特色学科介绍
博士后流动站
科研机构
黄河文明与可持续发展研究中心
黄河文明协同创新中心
经典文献与文物数字化实验室
中国古代史研究中心
以色列研究中心
世界历史研究所
宋代研究所
科研成果
科研项目
著作目录
科研奖励
交流合作
国内学术交流
国外学术交流
港澳台学术交流
合作项目
党团建设
党建思政
学生工作
工会活动
制度建设
系友之家
Home
ABOUT
学院简介
现任领导
学院机构
历任领导
Faculty
前辈学人
在职教师
中国史系
世界史系
考古文博系
外聘专家
荣休教师
Admission
本科生招生
研究生招生
继续教育招生
就业指导
Personnel
本科生教育
研究生教育
继续教育
Research
教学工作
学科介绍
科研机构
科研成果
Communication
国内学术交流
国外学术交流
港澳台学术交流
合作项目
Party build
党建思政
学生工作
工会活动
System build
Boya memory
前辈教授
Family of friends
当前位置:
首页
>>
通知公告
>> 正文
新闻动态
通知公告
学术交流
图片新闻
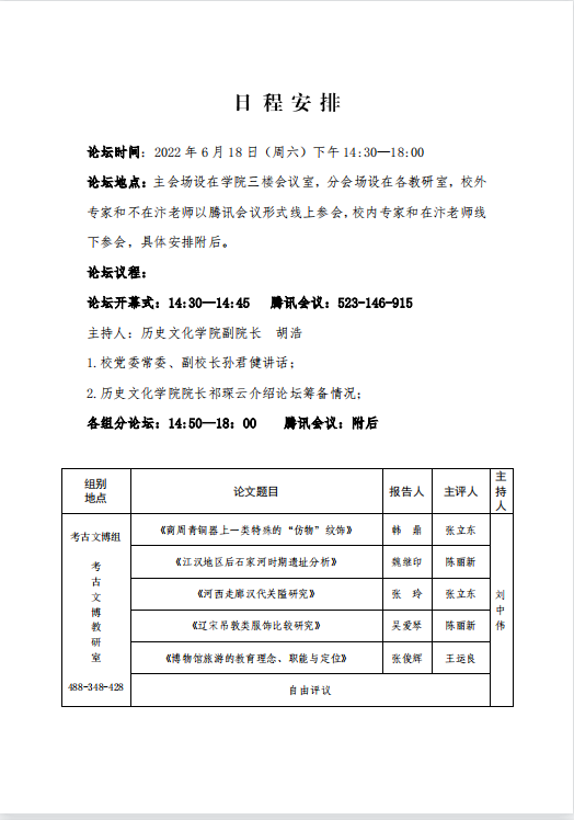
今年会jinnianhuicom“2022年博雅学术论坛”会议手册
作者:今年会jinnianhuicom 人气: 发表时间:2022年06月16日 17:51