下载中心
新闻动态
作者:今年会jinnianhuicom
发布时间:2023-05-30
浏览次数:
来源:
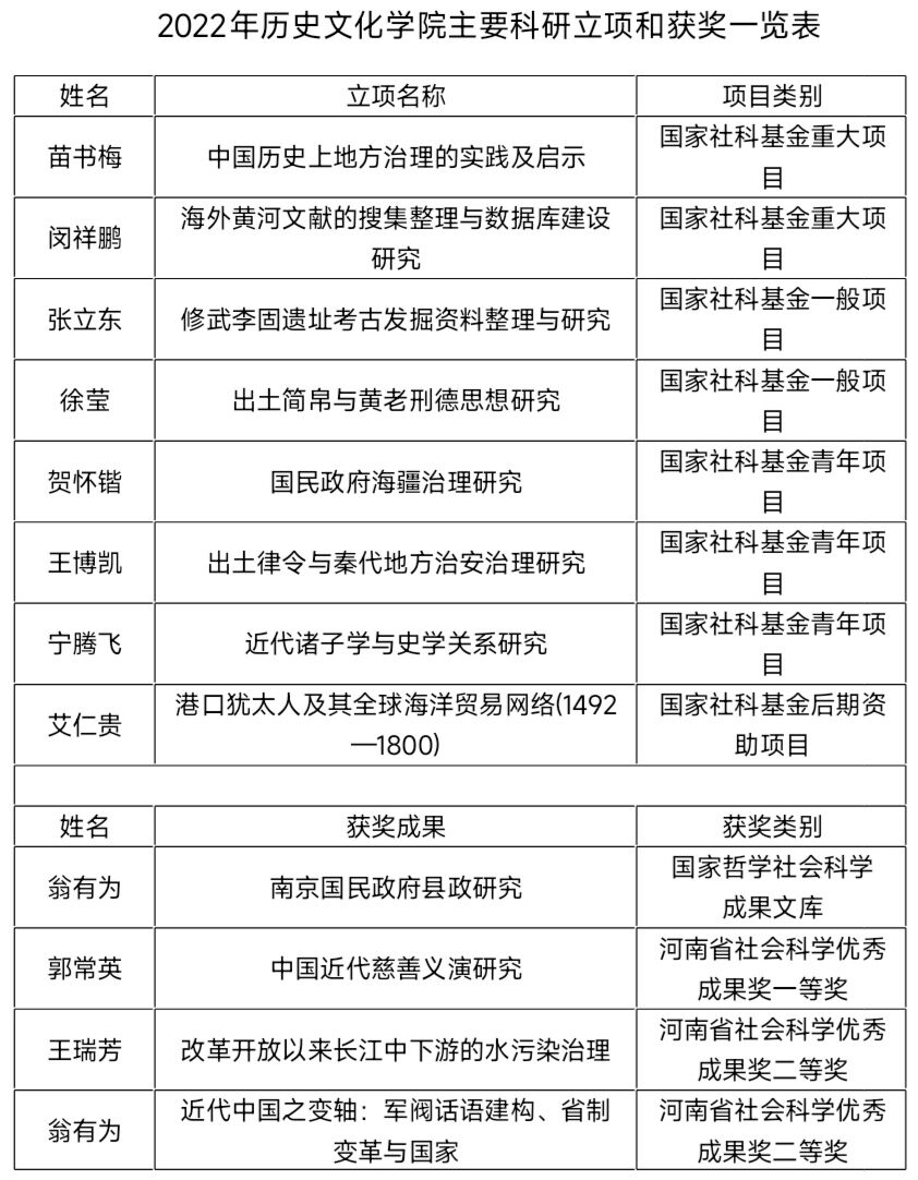
2022年,今年会jinnianhuicom科研项目立项和科研成果获奖方面取得较好成绩。全年共获批各类科研项目21项,其中国家社科基金项目8项,在全校位居榜首,苗书梅教授和闵祥鹏教授获批国家社科基金重大项目。此外,翁有为教授和展龙教授主持的国家社科基金重大项目获得滚动资助。
2022年今年会jinnianhuicom获各类科研奖励12项。翁有为教授的《南京国民政府县政研究》入选国家哲学社会科学成果文库。郭常英教授获河南省社会科学优秀成果奖一等奖,王瑞芳教授和翁有为教授获二等奖。
上一篇:杨光助理研究员在今年会jinnianhuicom做讲座
下一篇:“明德计划”世界史实验班赴四川大学进行学术交流