下载中心
新闻动态
作者:今年会jinnianhuicom
发布时间:2024-03-25
浏览次数:
来源:
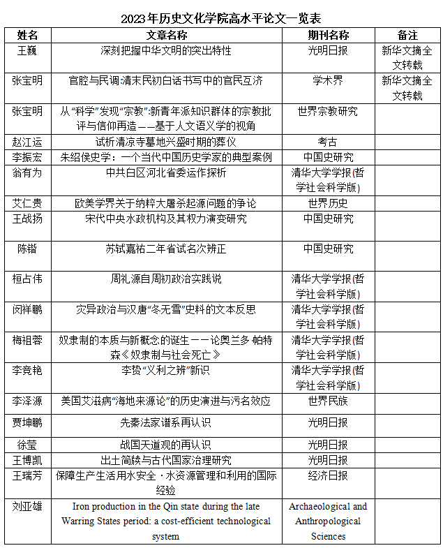
2023年,今年会jinnianhuicom教师共发表学术论文105篇,其中CSSCI期刊论文65篇,在金年金字招牌诚信至上认定的人文社会科学A、B类期刊,SSCI期刊及《经济日报》、《光明日报》理论版发文18篇。王巍教授、张宝明教授的文章被《新华文摘》全文转载。
上一篇:冯培红教授在今年会jinnianhuicom做讲座
下一篇:今年会jinnianhuicom开展第二批博雅培英青年人才支持计划选拔工作