下载中心
新闻动态
作者:河大今年会jinnianhuicom
发布时间:2023-03-03
浏览次数:
来源:
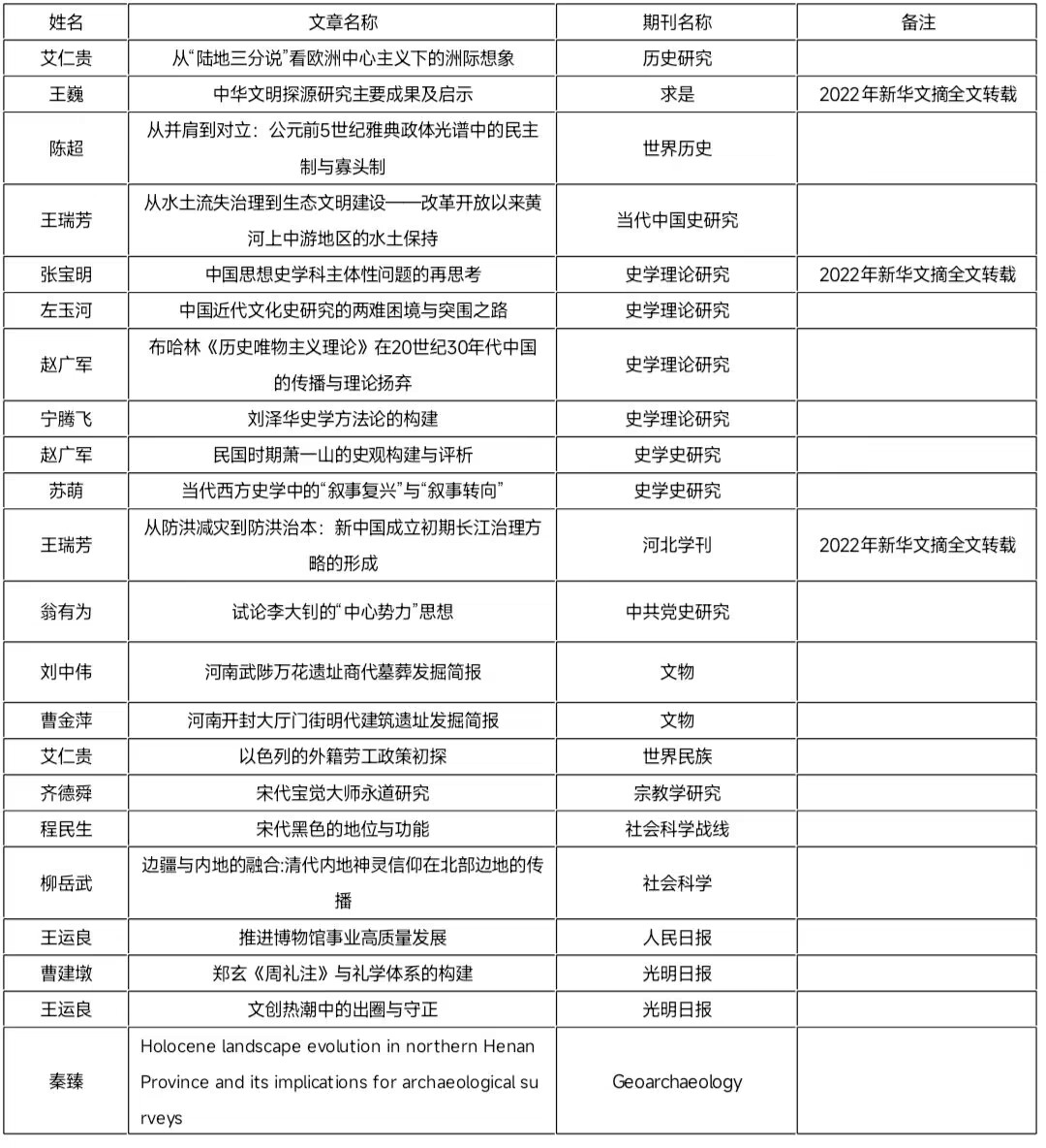
2022年,今年会jinnianhuicom科研成绩斐然。全年发表学术期刊论文共计94篇,其中CSSCI期刊论文68篇,创历年发文量之最。在金年金字招牌诚信至上认定的人文社会科学A、B类期刊,SSCI期刊及《人民日报》、《光明日报》理论版发文22篇。王巍教授、张宝明教授和王瑞芳教授的文章被《新华文摘》全文转载。
2022年今年会jinnianhuicom高水平论文一览表
上一篇:张玲荣获河南省本科高校教师课堂教学创新大赛一等奖
下一篇:今年会jinnianhuicom开展新学期开学初本科教学巡查工作